首页
>
>
政府信息公开
>
>
法定主动公开内容
>
>
重点领域信息公开
>
>
决算预算
>
>
市级部门预决算
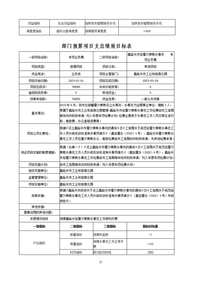
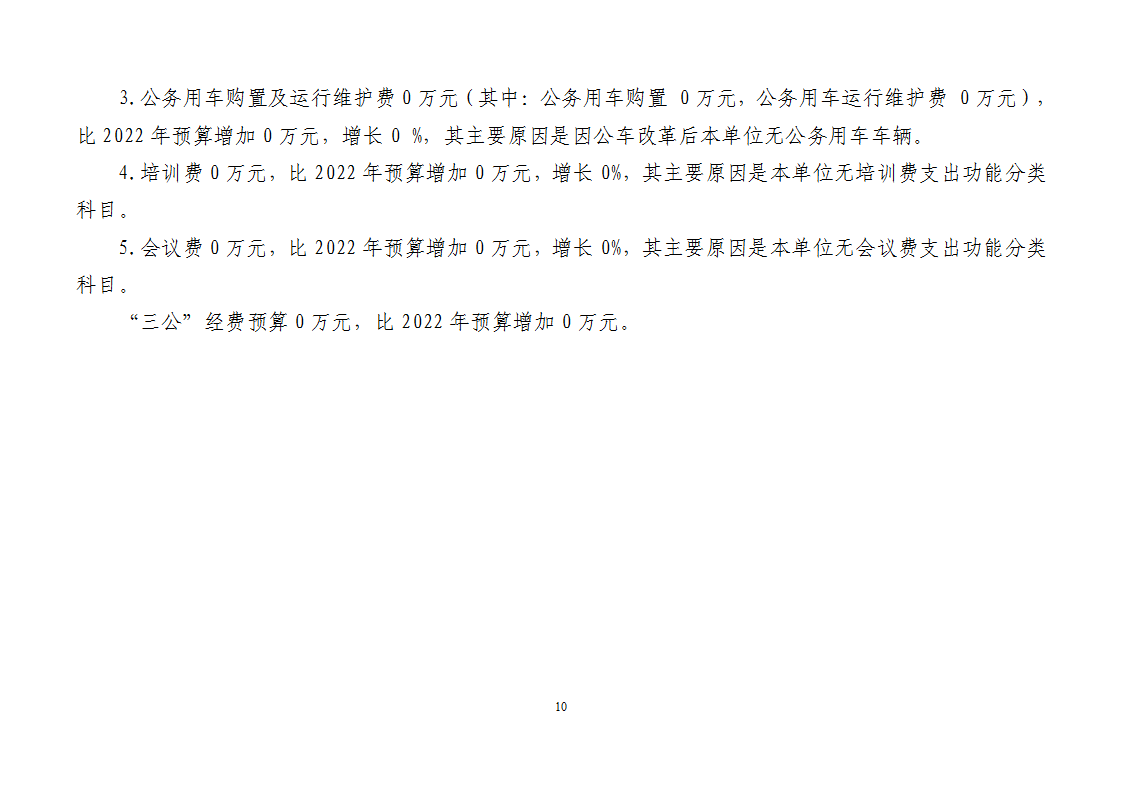
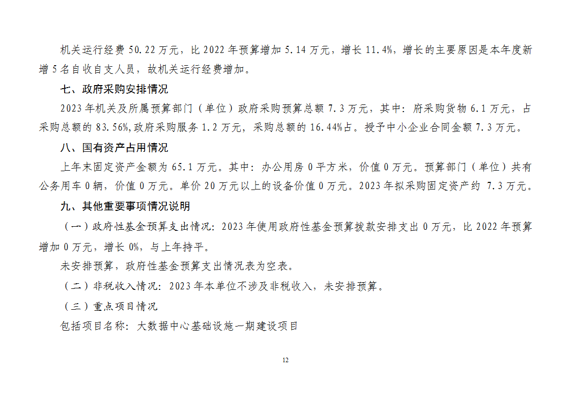
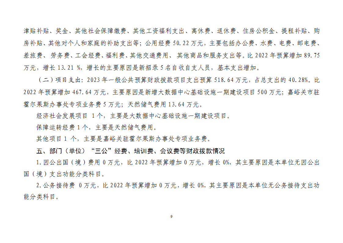
嘉峪关市工业和信息化局2023年部门预算公开情况说明
发布日期:2023-03-07 16:01
浏览次数:
次
信息来源:嘉峪关市财政局
X
打印
关闭