首页
>
>
政府信息公开
>
>
法定主动公开内容
>
>
工作职责
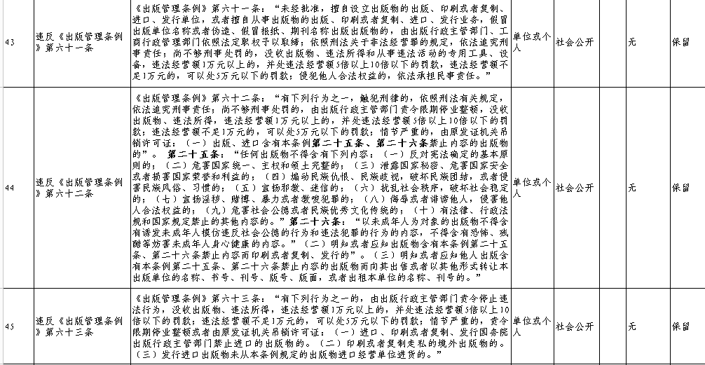
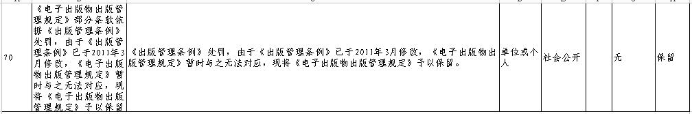
文广新局权责清单
发布日期:2017-05-02 15:32
浏览次数:
次
打印
关闭