发布日期:2023-03-23 18:55
浏览次数:
次
信息来源:嘉峪关市司法局
统
一
社
会信
用代码
12620200R11B14171587
事
业
单
位
法
人
年
度
报
告
书
(
2022.
)年
度
单
位
名
称
处
法
定
代
表
人
国家事
业
单
位登
记
管
理
局制
《
事
业
单位
法人
证
书
》
登
载
事
项
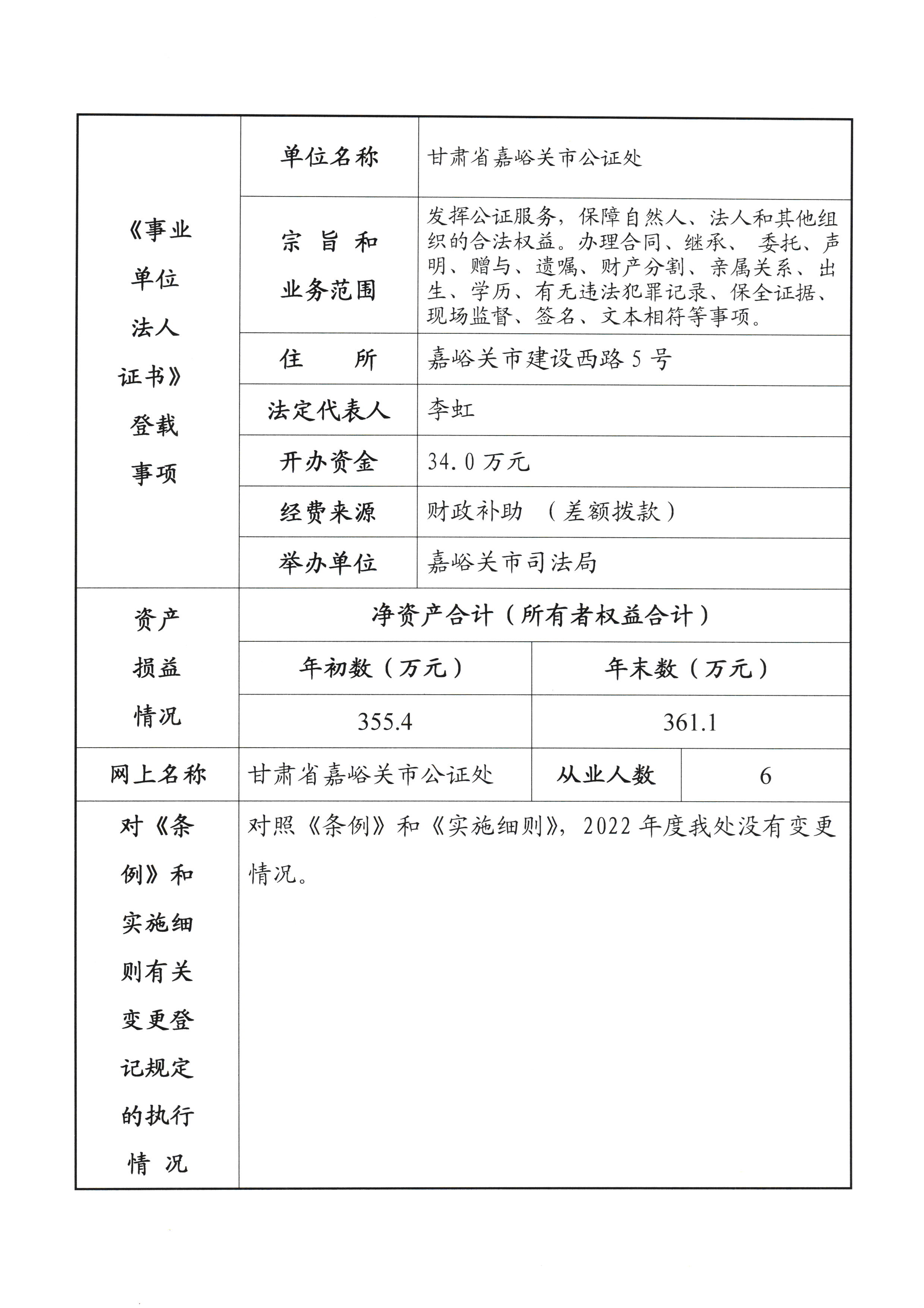
单位名称
甘肃省嘉
峪关
市
公证处
发挥
公证服
务
,保
障
自然
人
、法人
和其他组
织的合法权益。办理合
同
、继承
、
委托
、
声
明
、
赠与、
遗嘱
、
财产分割
、
亲属
关系
、出
生
、
学
历、
有
无违法犯
罪
记
录
、保全证据
、
现场监督
、签名
、文
本相符等事
项。
住
所
嘉
峪关
市建
设
西路
5号
法定代表
人
李
虹
开
办
资金
34.0万
元
经
费来源
财政
补
助
(差
额
拨
款
)
举
办
单位
嘉
峪关
市司
法
局
资产
损益
情
况
净资产
合计
(所
有者权益合计
)
年
初数
(万
元
)
年末数
(万
元
)
355.4
361.1
网上
名
称
甘
肃省嘉
峪关
市
公证处
从
业
人
数
6
对
《
条
例
》
和
实
施
细
则有
关
变更登
记规
定
的执
行
情
况
对照
《
条例
》
和
《
《
实
施细
则》
,2022年
度我
处没
有
变更
情
况。
宗
旨
和
业
务
范
围
开
展
业
务
活
动
情
况
2022年
公证
处
持
续发挥
便
民利
企
的优
势作
用
,坚
持
“
我
为群
众
办
实事
”
,多
措
并举推
进便
民服
务
,提
升
服
务质
效
。
共
办
理公证
1985件
,其
中
国内
公证
1840件
,
涉外
公证
145件
,因
受疫情影
响较去年减
少
了
34%。
一
、注
重规
范建
设
,提
升
党建
工
作
水平
1.规
范组织设
置。因市
公证
处党
员
人
数
不足
3名
,
市
司
法
局选派
两名
党员干部
担任
党建
工
作指导
员
,明
确
职责
任
务
,指
导开展
学
习
等
活动。
市
公证
处始
终把政
治
建
设摆在
首位
,不
断创新
服
务
思
维和
服
务形
式
,充
分发
挥
公证预
防纠纷
、
减
少诉
讼
职
能。
2,规
范
活
动场所
。今
年
6月
公证处从
司
法
局
一楼搬
迁至运
管局
一楼
办公
,办
公
面积增
加
至
200余
平
,设
有
独
立
的
接
待
大厅
,办
证
室
也
增至
四
间
,极
大满足
了
群
众
的
日
常
办证
所需
。
同时
,
按
照
“
六
有
”
标
准
,设
有
党建
活
动
室
,为
党组织开展
活
动
、做好
工
作提供
必
要条件。
二
、便
民举措
出实
招
、见
实
效
1.持
续深化
“
最多
跑
一
次
”
改
革
,严
格
落
实
公证证
明材料
清单制度
,加
强信
息共
享渠道
,加
快推
进数据共
享
,通
过
部
门之
间信
息共
享
核验证
明材料
,及
时与
公
安
部
门
、
民政
部
门
,房
产
登
记
部
门
等沟通协调
,通
过数据
共
享
,提
升
公证服
务能力
,杜
绝循环证
明
、无
谓
证
明。
2.创
新
服
务方式
,优
化
办证
流程
,提
高
办证
效
率
,在
受
理
、
审批
、出证
等
环
节提供延
伸
服
务
、延
时服
务
。
3.深
入
推
进
“
互
联
网
+公
证
”
服
务
,对
于有
法
律
意
义
的
文
书
类公证
事
项
,畅
通
咨询
渠道
,通
过公证
处
在线
公证
平
台
,
实行线
上
申
办
,提
供
邮寄
公证
书
服
务
。
4.落
实
公证证
明
材料
告知承诺
制
,按
照便
民利
企
原
则
,对
与群
众和
企
业
生
产
生活
密切相
关
、使
用频次
较
高
或者
获取难度较
大
的
公证证
明事
项
所需证
明材料
,当
事
人
难
以
提供证
明材料
证
实相关信
息
,且
为
公证
事
项非主
要
关键证
明材料
的
,
经公证机构评估认
为该
事
项风险可控
的
,经
当
事
人
作
出
有
关信
息真
实合
法
的书面承诺的
,可
以不再要
求
当
事
人
提供证
明材料
。
5.提
供上
门服
务
,免
费
服
务
,彰
显公益
属性
,2022年
免
费
上
门为行动不便人
员办理公证
14件
,
让
因难群
众足不
出户就能即享
公证服
务
,不
断提
高
公证
服务的可
及性
、便利性
,切
实减轻企业
和群
众公证
费用
负担
,2022年
累计减免公证
费用万
余元
,免
费为
80岁
以上老
人
办理公证遗嘱
3件
,对
遗产
不超过
5000元
且
适用小额遗产
继承公证程序
办理
的
继承公证
,免
收公证
费千余
元
。
6.开
设
“
绿
色通道
”
,助
力企业
发展
,通
过
走访企业
,宣
传
公证服
务
,了
解
企业法
律需求
,解
决企
业
难
处
,提
供全方位
、
多
元化
、优质
便捷
的
公证
法
律
服
务
,助
力打造法治化
营商
环境
高质量发展
。
三、
开展
涉外
公证专
项治理
改进
涉外
公证
工
作
,提
高涉外
公证服
务质
量
,对
2018年
以
来
办理
的
1446件
涉外
公证
,组
织公证
人
员
,
深
入
开展
自查
、互
查
,涉
外
公证案
卷
自查率
100%,实
现
全覆
盖
,深
入
排
查化
解行
业
潜在违法犯
罪
风
险
,遏
制行
业
不正之风
。通
过检
查
,未
发现违法违规
办证
问题
,不
存在跨
执
业
区域
办证
、
批
量
办证
、
违反
标准收
费
、
水
印
纸使
用
混乱
等情
况
,没
有
与涉外机构
不正
当交往
的情
形
。
四
、公证
员
队伍
更壮
大
,更
公
正
9月
份
,经
司
法
部
任
命
,新
增
一
名公证
员
,目
前
市
公证
处
已
有
两名公证
员
,其
中一名公证
员年底在
涉外
涉
港
澳
台
公证
业
务培训合格
,即
将取得
涉外
公证
资
格
,公
证
员
队伍
的壮
大
,不
仅极
大满足
了老百姓
的办证
需求
,
也让公证
事
业
的发展
如
虎
添翼
。
相
关
资质
认
可或执
业
许可证
明文
件
及
有
效
期
j9
'△
‘
绩
效
和
受
奖惩及
诉
讼投
诉
情
况
王】
7匕
接
受捐赠
资
助及
其
使用情
况
无
事
业
单位
委托意见
兹
委托登
记
管
理
机
关公示
我单位年度
u.'
法
定
代
表
人
:‘
r力
飞
游
妤
0日
举办单位
意见
(含
保
密审查
意
见
)
0
0“
口
0「
该
年度报告
书情
况
属
实
,并
经保
密审查
,
以
向社
会
公
·
下
q,JIr
III刀
"IIIdu”
'
〓
田
i
⒎
百
\
n
z
0日
填表
人
:韩
小花
联
系电话
:6225610
报送
日
期
:2023年
3月
20日
、
姘
扣
∶′
撰昌
F
r
讠
各
\'
7i.r