首页
>
>
新闻动态
>
>
通知公告
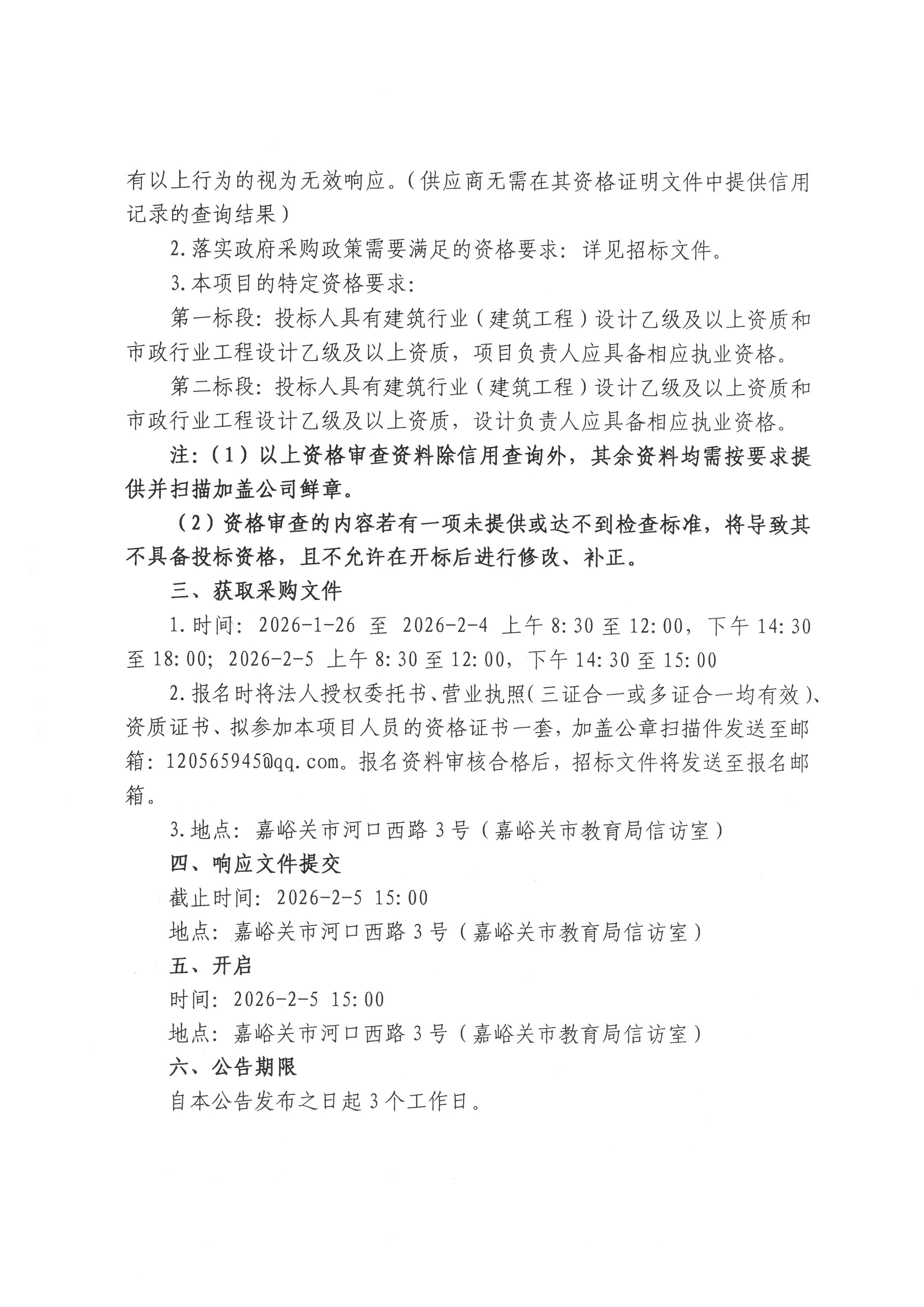
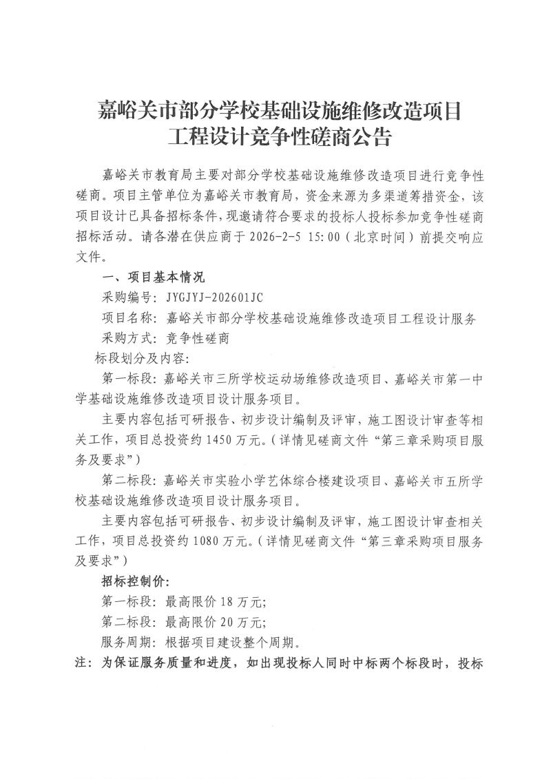
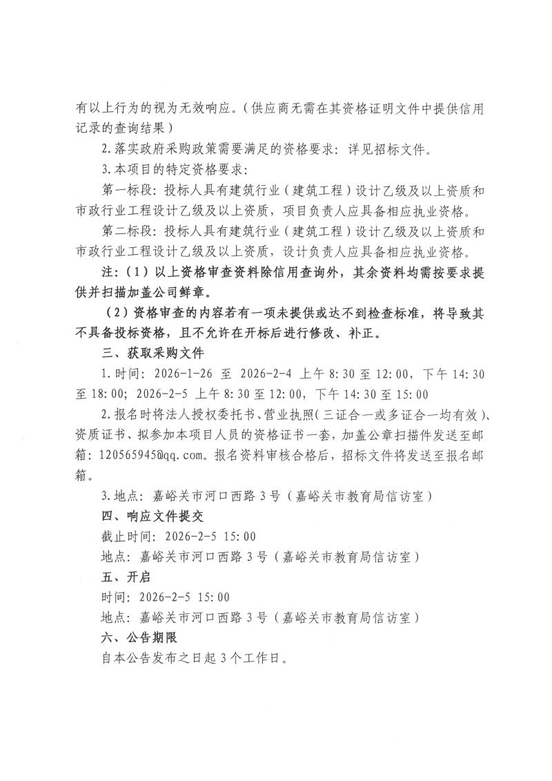
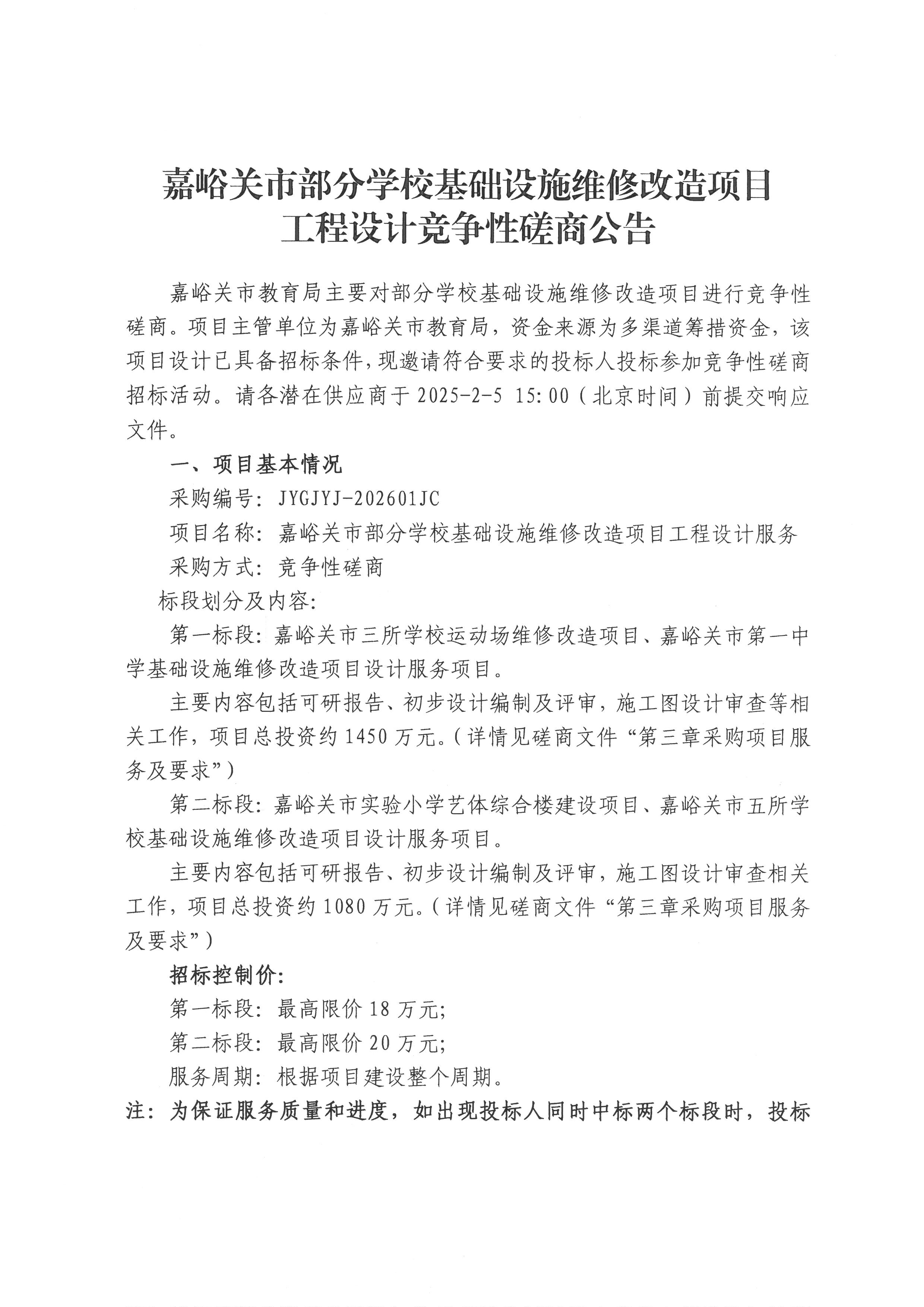
嘉峪关市部分学校基础设施维修改造项目工程设计竞争性磋商公告
发布日期:2026-01-26 09:19
浏览次数:
次
信息来源:本站原创
X
打印
关闭