首页
>
>
新闻动态
>
>
通知公告
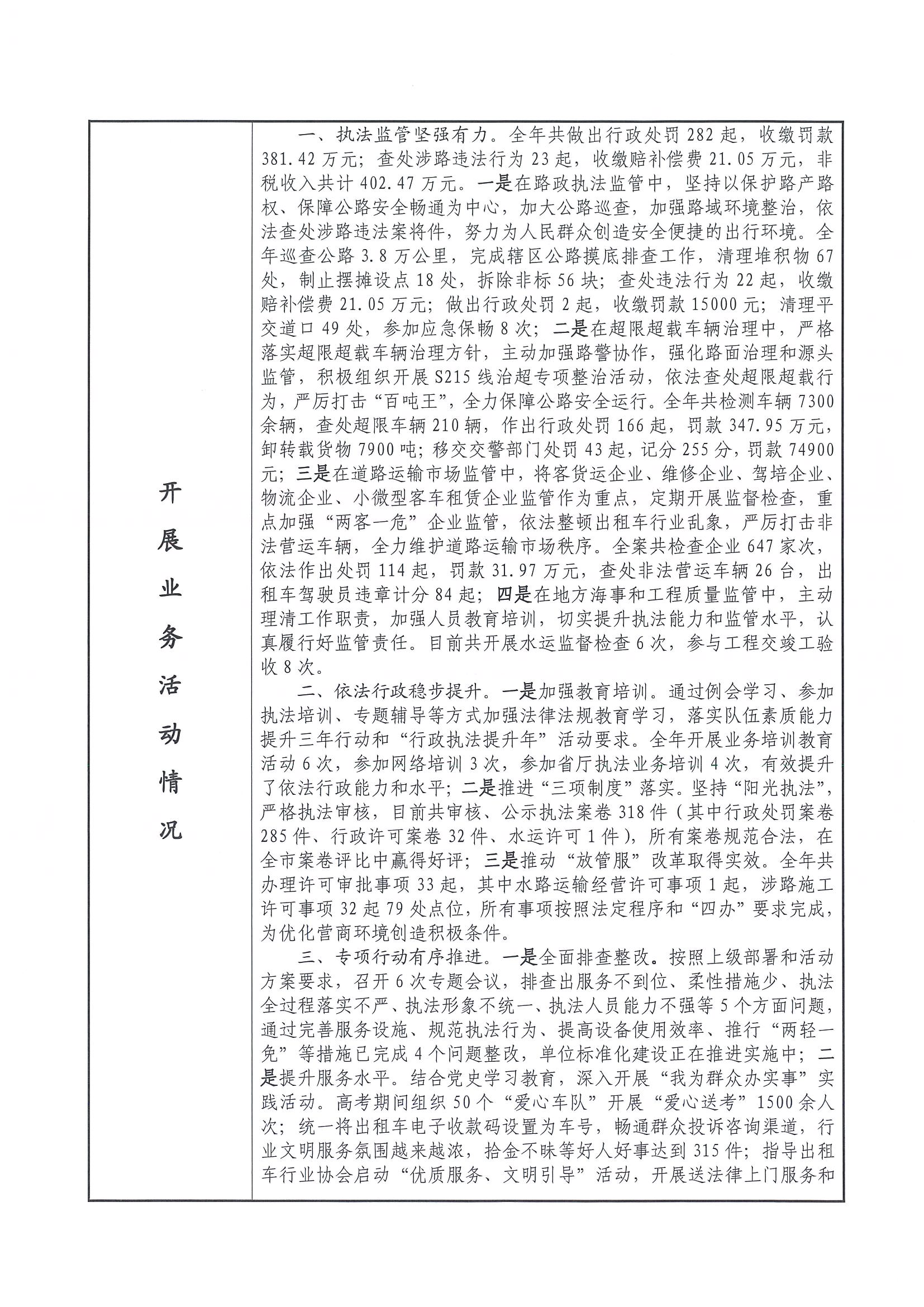
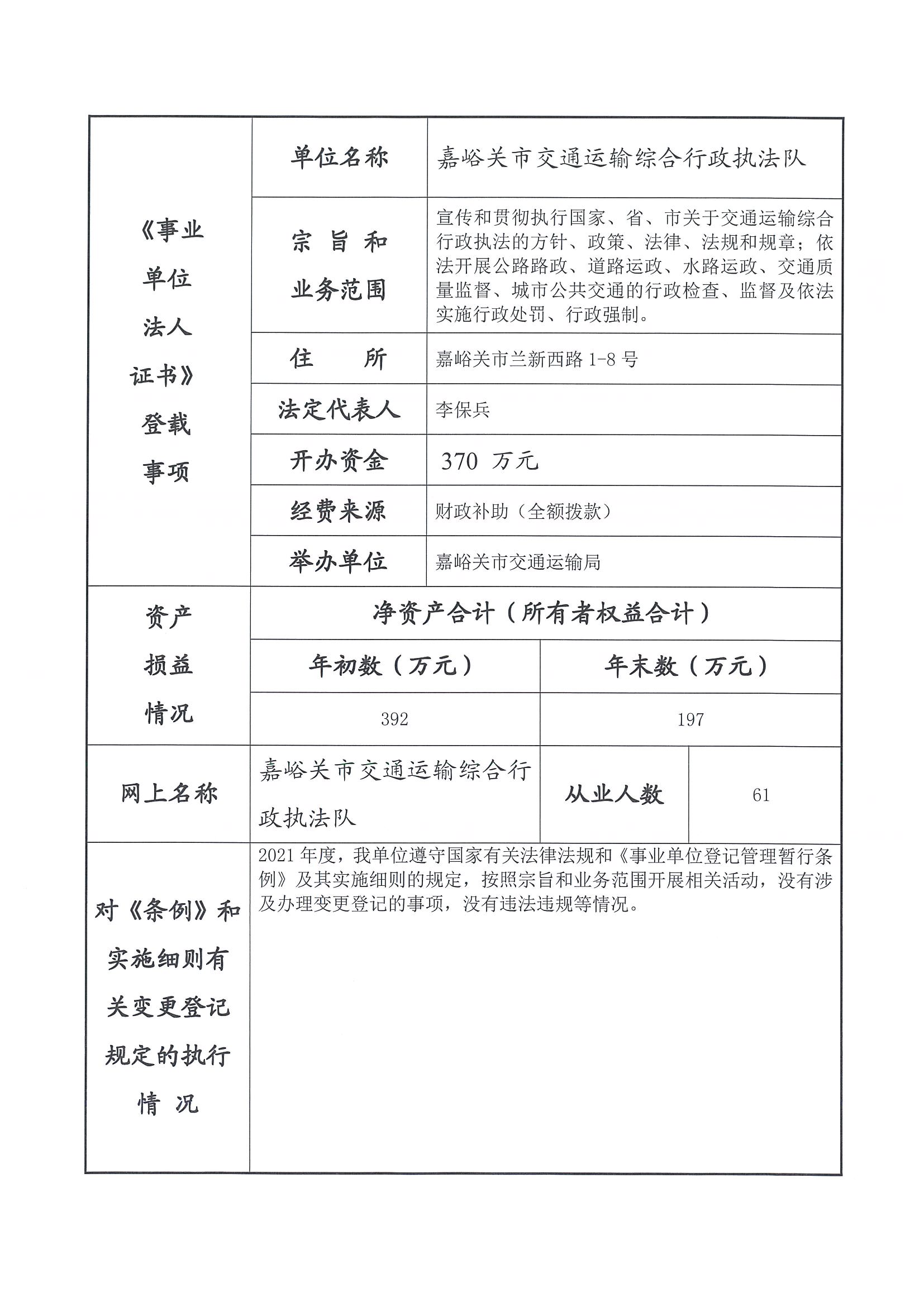
嘉峪关市交通运输综合行政执法队法人2021年度报告书
发布日期:2022-03-24 14:50
浏览次数:
次
信息来源:市交通运输综合行政执法队
X
打印
关闭