梳理了我国与电子烟相关的重要政策,可以看出,我国对于电子烟的法规监管最早在于2017年电子烟国标的立项,然后通过一系列的法规包括未成年保护,新标准制定,制定管理办法,专卖许可以及税收等方面。最终形成独立的监管法规体系。本文分四章针对国内电子烟重要政策法规进行解读,分别是:
3 GB 41700-2022《电子烟》国标解读;
4 《电子烟产品技术审评实施细则》的主要内容及解读。
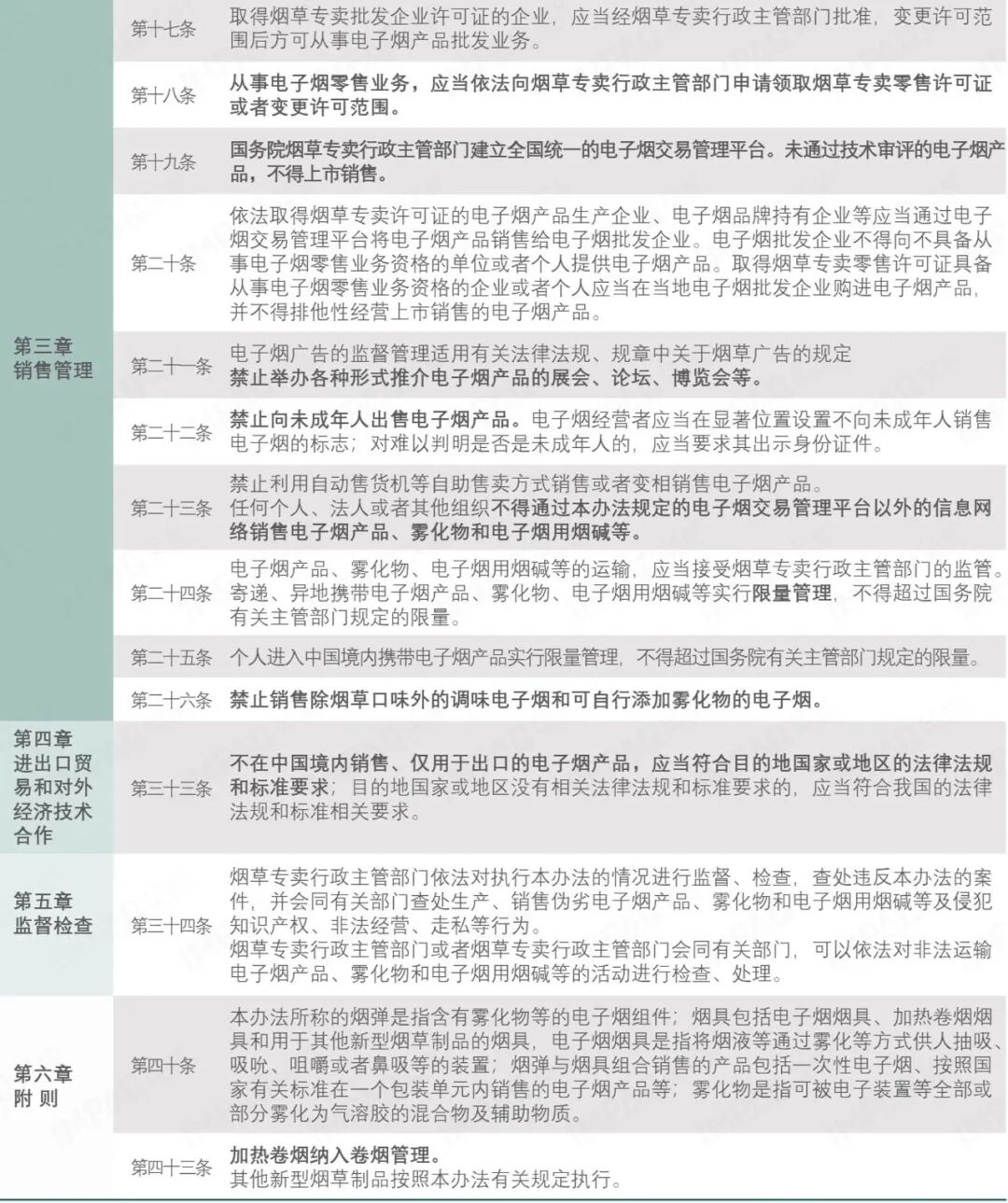
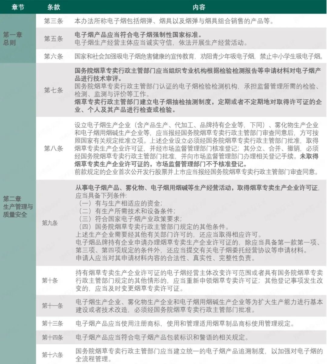
2022 年 3 月 11 日公布《电子烟管理办法》,自 2022 年 5 月 1 日起施行。电子烟管理办法参照卷烟管理办法建立了电子烟全流程监管框架,包括总则,生产管理与质量安全,销售管理,进出口贸易和对外经济技术合作,监督检查等章节内容。下表 1 归纳了监管要点。
《电子烟》国标于2022年4月8日发布,在2022年10月1日实施,有将近半年过渡期。标准内容主要包括:
一是明确了电子烟、雾化物等相关术语、定义;
二是对电子烟设计和原材料的选用等提出原则要求;
三是对电子烟烟具、雾化物和释放物分别提出明确的技术要求,并给出了配套的试验方法;
四是对电子烟产品标志及说明书进行了规定。针对具体的要求主要有下面的规定:
电子烟烟具
1 电子烟烟具通用安全设计应符合 GB 4706.1 的要求2 电子烟烟具电磁兼容性能设计应符合 GB 4343.1 的要求。
电子烟用材料
1 与口腔、雾化物和电子烟释放物接触的材料选用应符合 GB 4806.1、GB 4806.3~GB 4806.11 的要求。2 不与口腔、雾化物和电子烟释放物接触的材料选用应符合 GB/T 26572 均质材料中限用物质的限量要求。
雾化物
1 不应对未成年人产生诱导性,不应使产品特征风味呈现除烟草外的其他风味。2 雾化物应含有烟碱。
致癌性、致突变性、生殖毒性或呼吸系统毒性的物质;
与能量和活力有关的添加剂和兴奋剂;
可能使消费者产生有益健康或降低危害误解的物质;
应符合 SJ/T 11796 的标识和安全要求。
1 烟碱、烟碱盐和烟草提取物
2 雾化剂
- 雾化物中允许使用的添加剂及最大使用量按附录 A 执行。
- 使用其他添加剂应对其毒理学特性和使用安全风险进行评估,确认不会增加使用者健康风险,评估内容包括但不限于:食用安全性、吸人安全性、在电子烟使用条件下的安全性。
- 添加剂有食品安全国家标准规定的,应符合其规定:没有食品安全国家标准规定的,企业应对其纯度、杂质和污染物等要求做出相应规定。
电子烟烟具
1 防填充:电子烟烟具和烟弹应具有防止人为填充的封闭结构。2 防漏液:使用电子烟烟液的电子烟烟具和烟弹应具有良好的密封性,不应出现漏液。3 启动保护:电子烟烟具应具有防儿童启动功能和防止意外启动的保护功能5 防水:应达到 GB/T 4208一2017 中第 6 章的 IPX4 防护等级要求6 泄压安全:电子烟烟具由于电池失效导致内部出现压力时,泄压方向不应与抽吸方向相同。
雾化物
1 烟碱:雾化物中的烟碱浓度不应高于 20 mg/g,烟碱总量不应高于 200 mg。2 杂质和污染物:应符合表 1的规定。
电子烟释放物
1 烟碱释放量:每口释放量不应高于 0.2 mg。2 炭基化合物释放量:每口释放量应符合表 2 的规定。

另外,雾化物允许添加剂共101种。同时在附录提供几个配套的试验方法。包括:附录F 电子烟释放物中甲醛、乙醛、丙烯醛和2,3-丁二酮释放量的测定。《电子烟产品技术审评实施细则》包括总则、申请、技术审评、附则,共四章二十七条,主要内容为:二是明确了技术审评申请的基本条件,包括申请主体的条件、申请电子烟产品的条件以及申请所需的资料等;三是明确了技术审评的主要流程、工作方法及相关要求。(十)申请人对提交材料合法性、真实性、完整性的承诺书;涉及产品检验检测报告所需检验项目主要参考《电子烟》国标要求进行,技术审评机构由烟草专卖局指定,到目前为止共包括27家,主要为各省市的质量监督检测站。IMPAQ英柏检测目前可以提供涉及食品接触材料GB4806系列标准及材料中限用物质限量要求GB26572标准的检测并且均具有CMA认可资质。欢迎有需要的企业咨询了解。