首页
>
>
政府信息公开
>
>
法定主动公开内容
>
>
财政资金信息
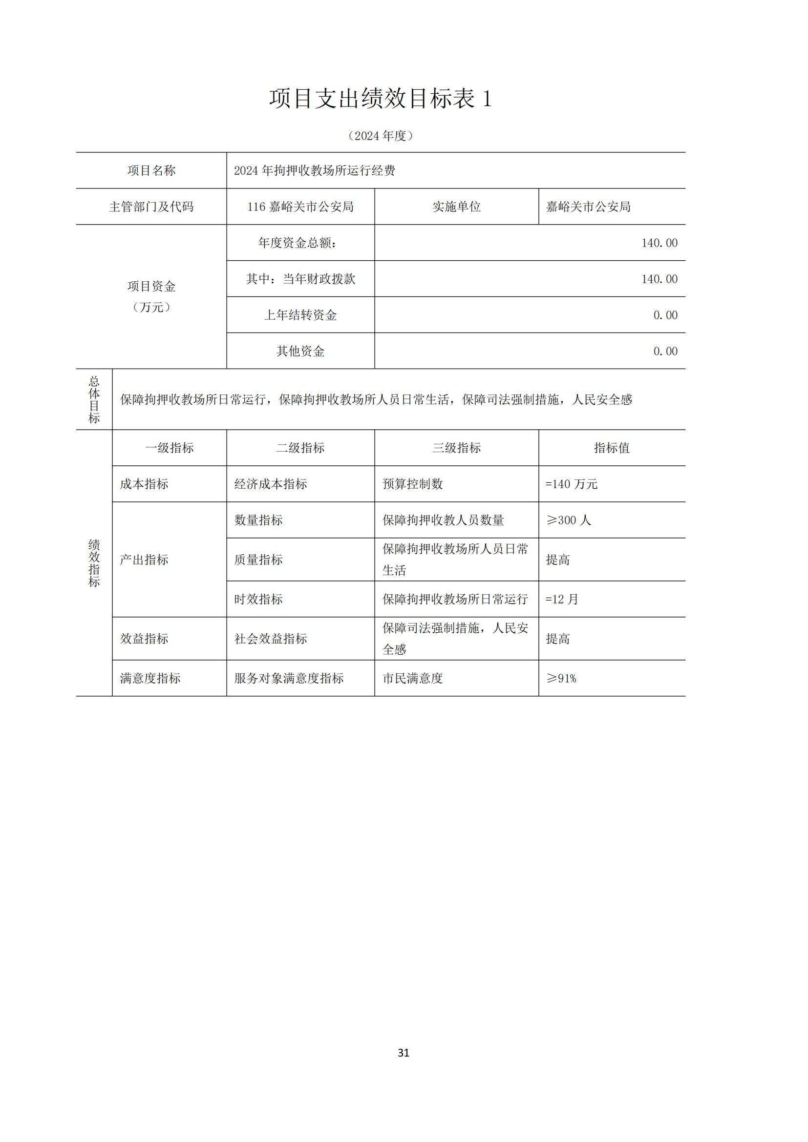
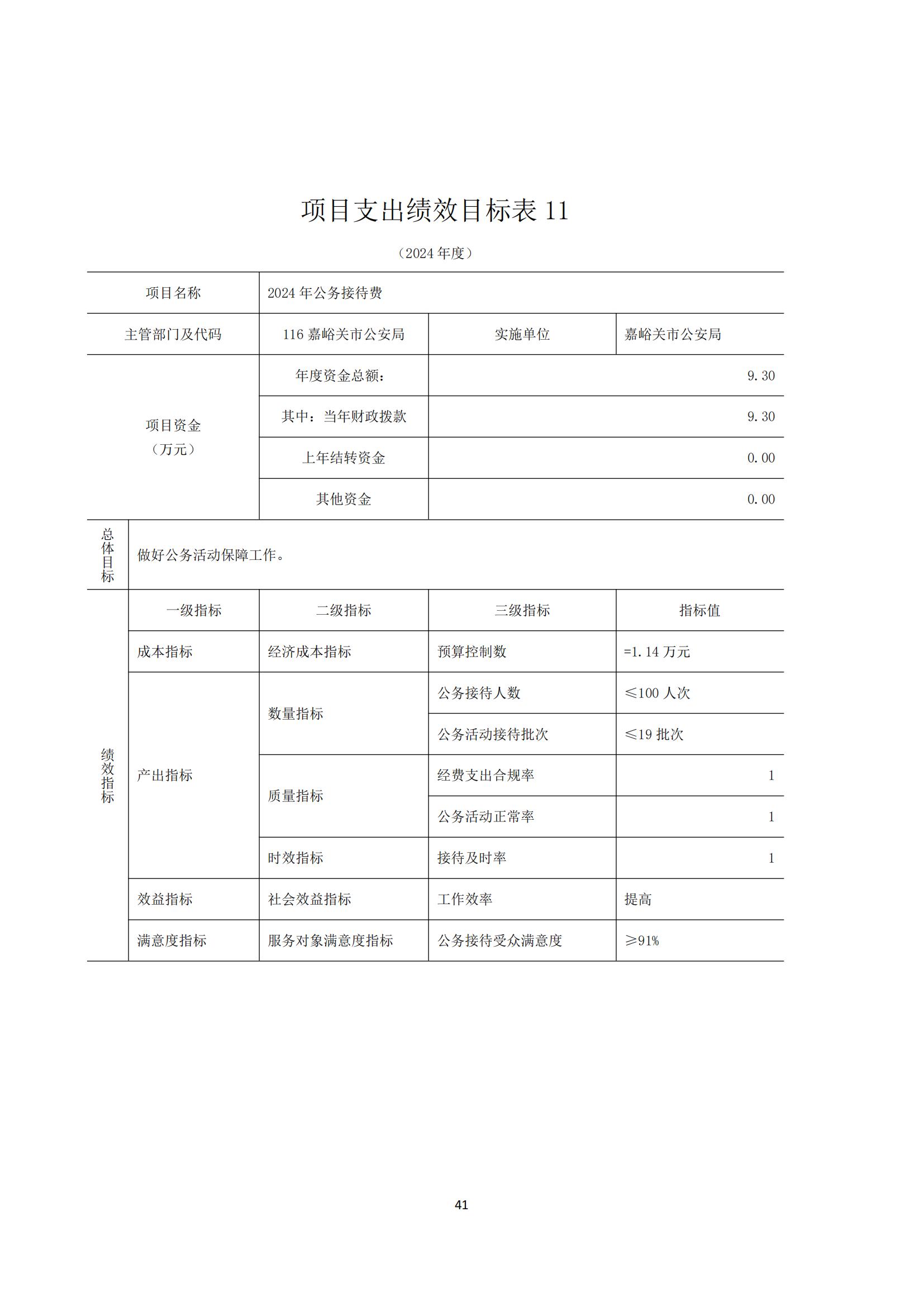
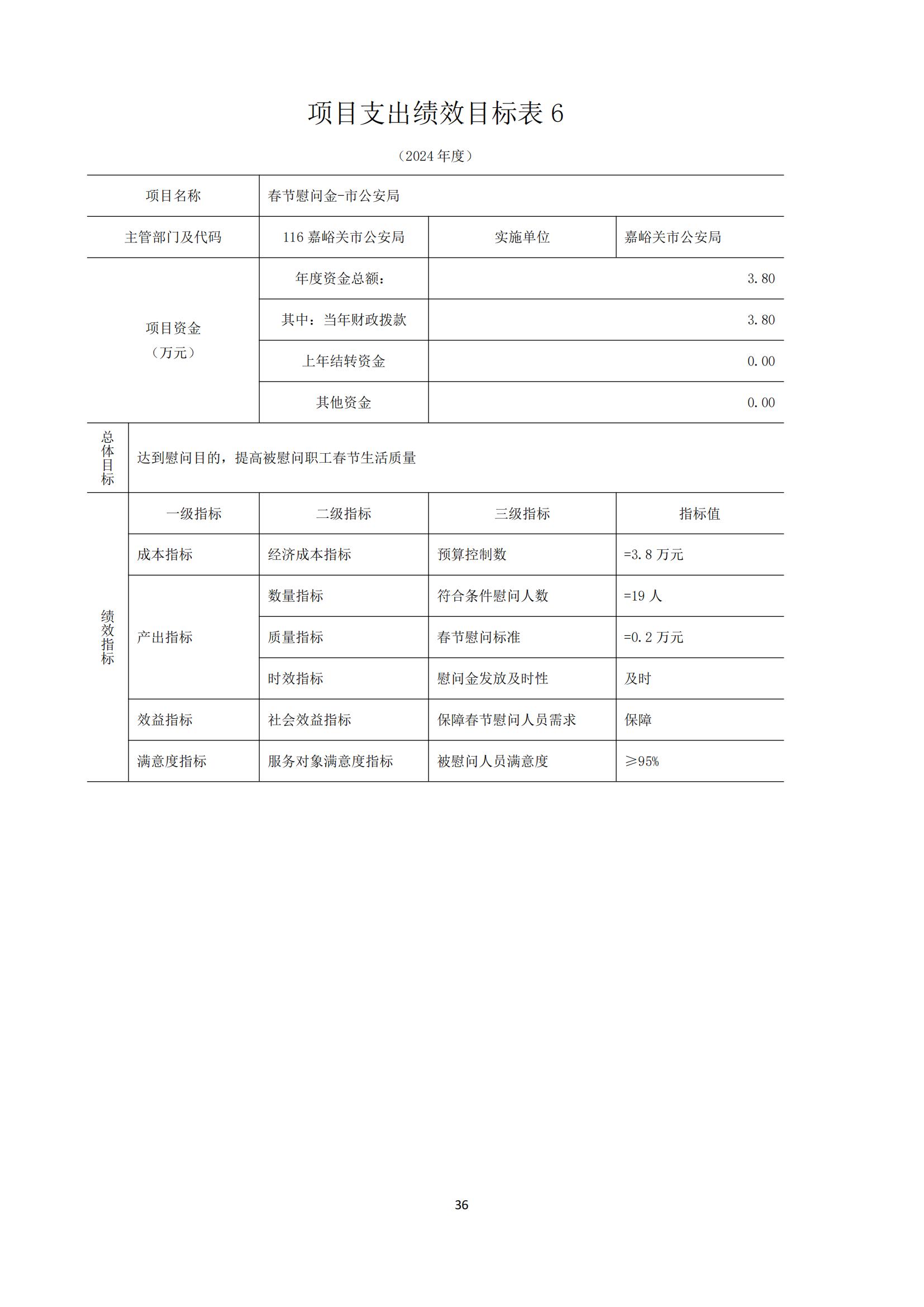
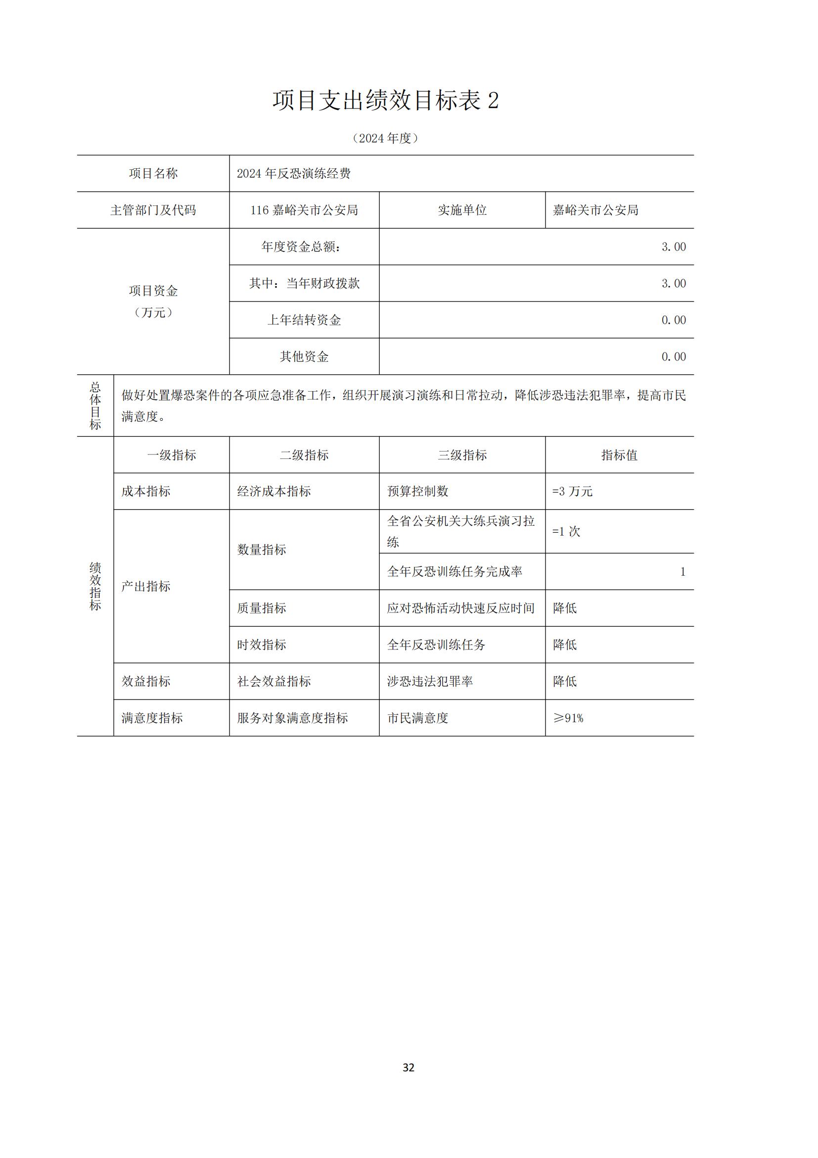
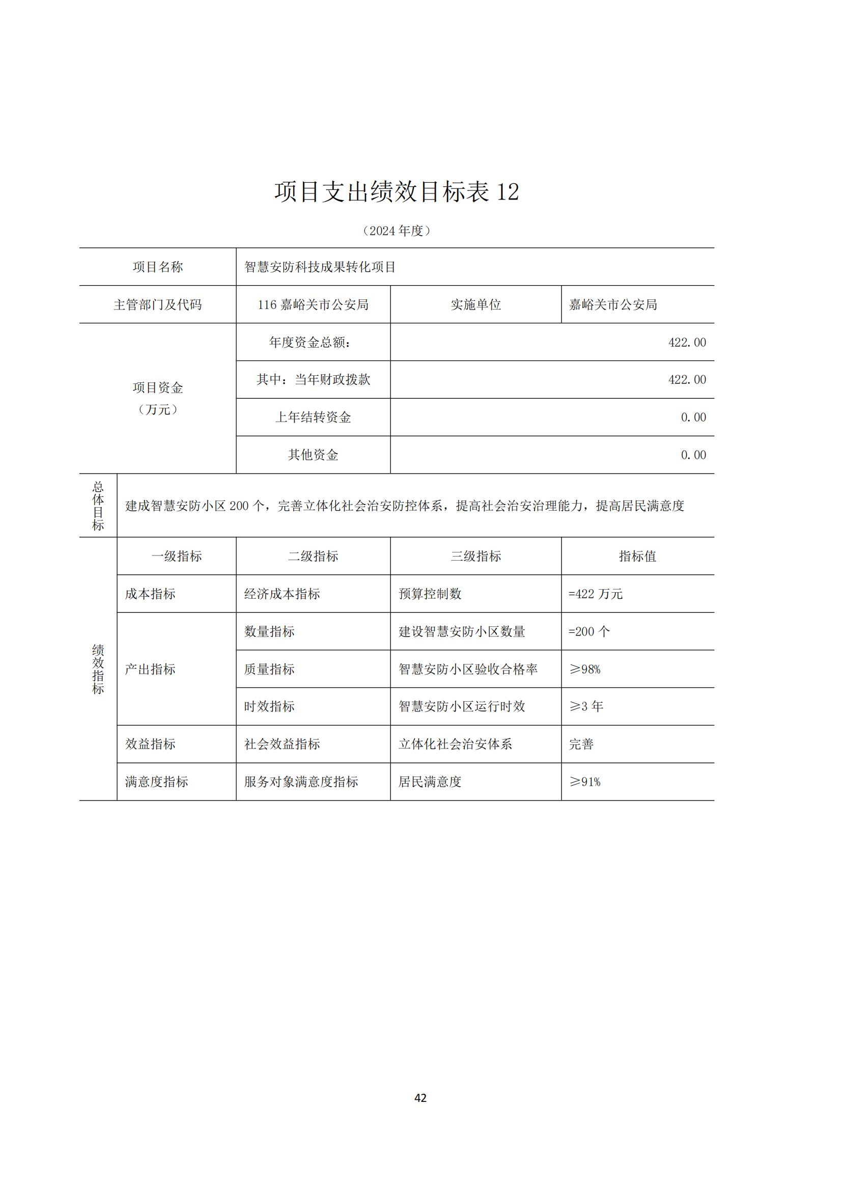
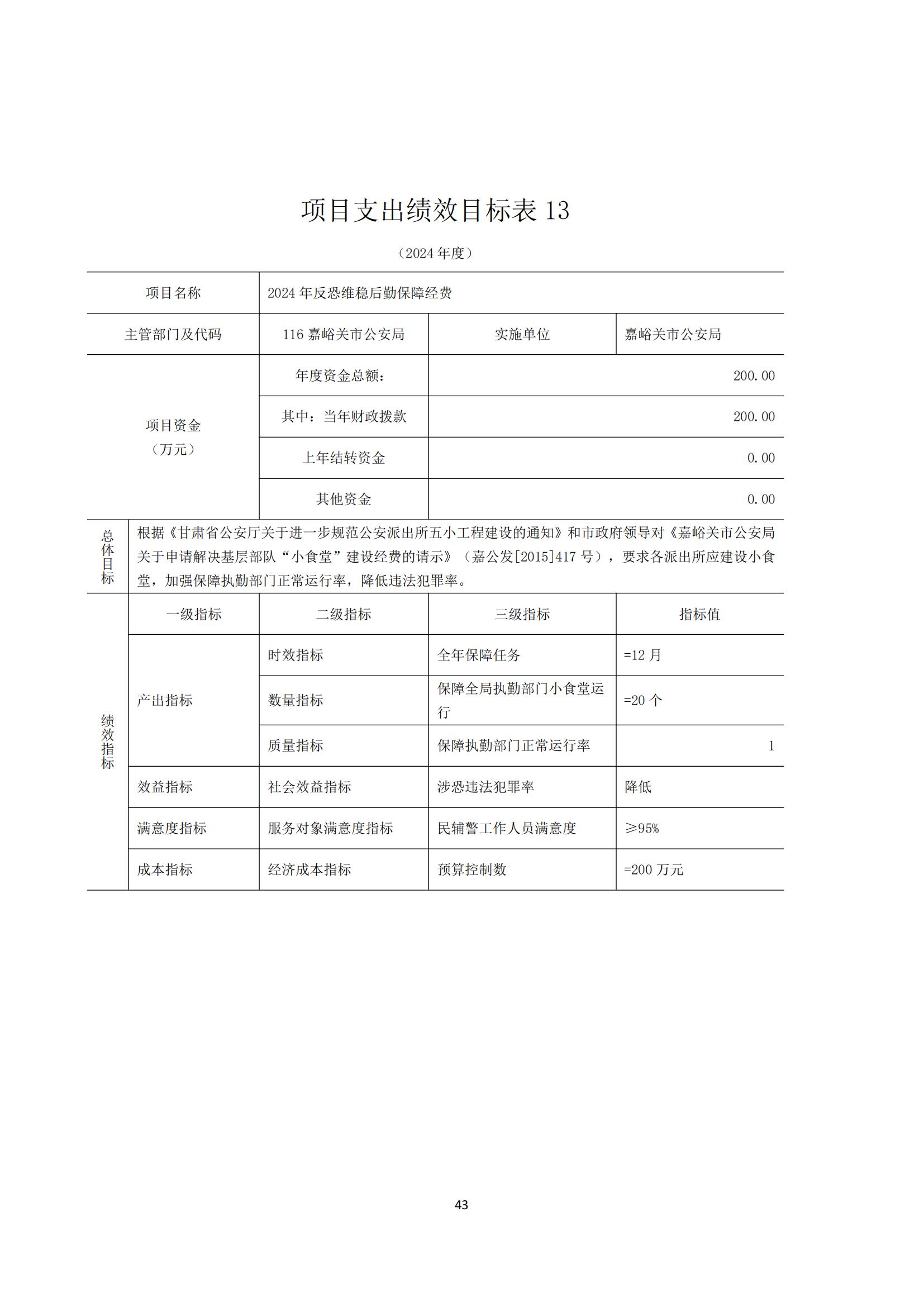
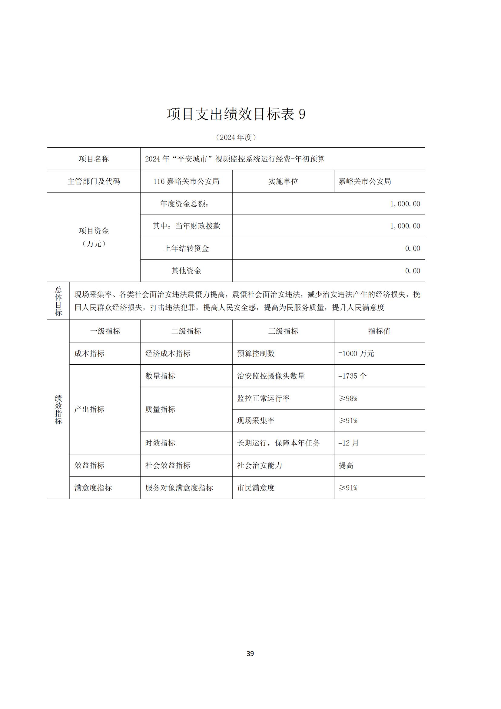
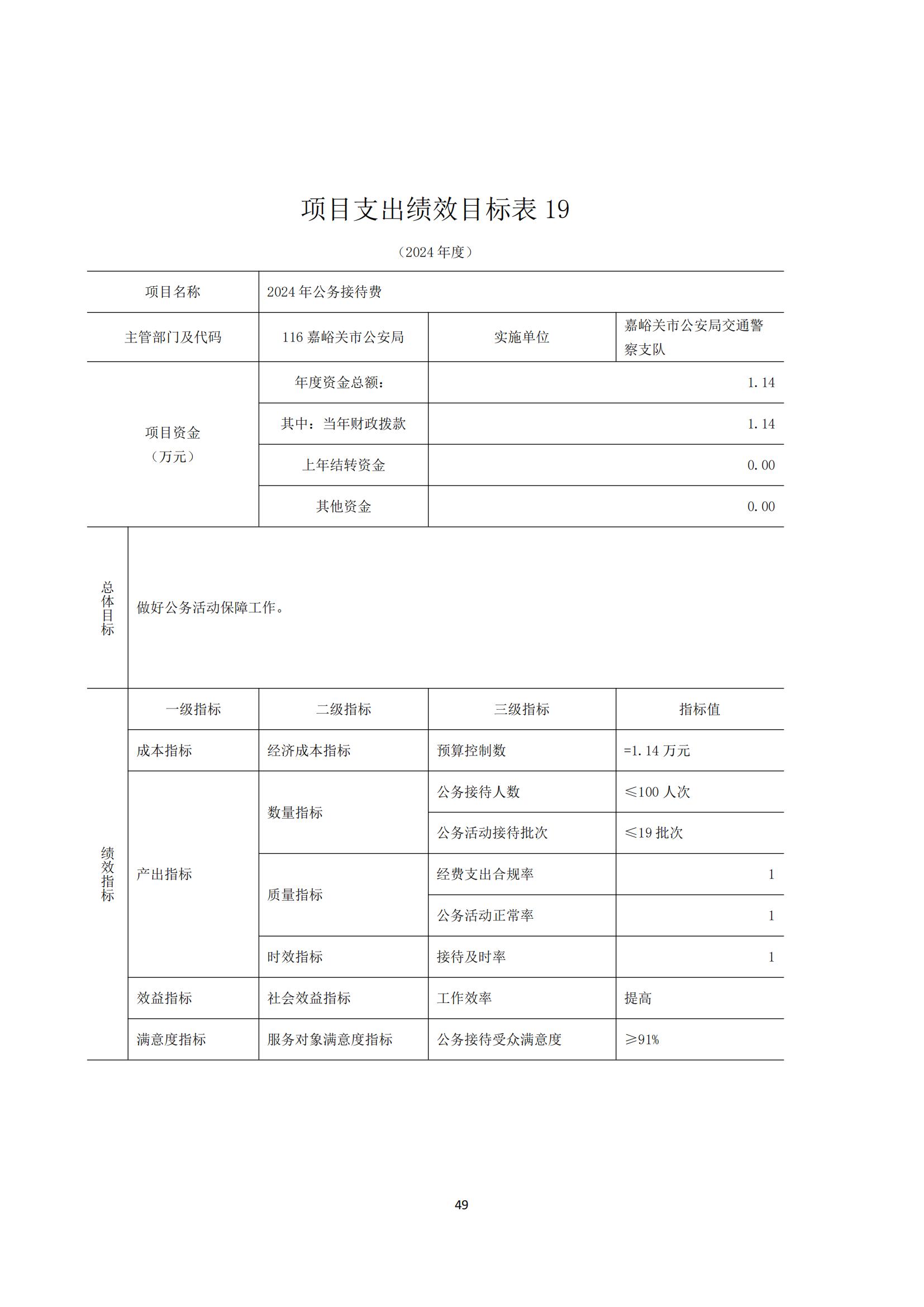
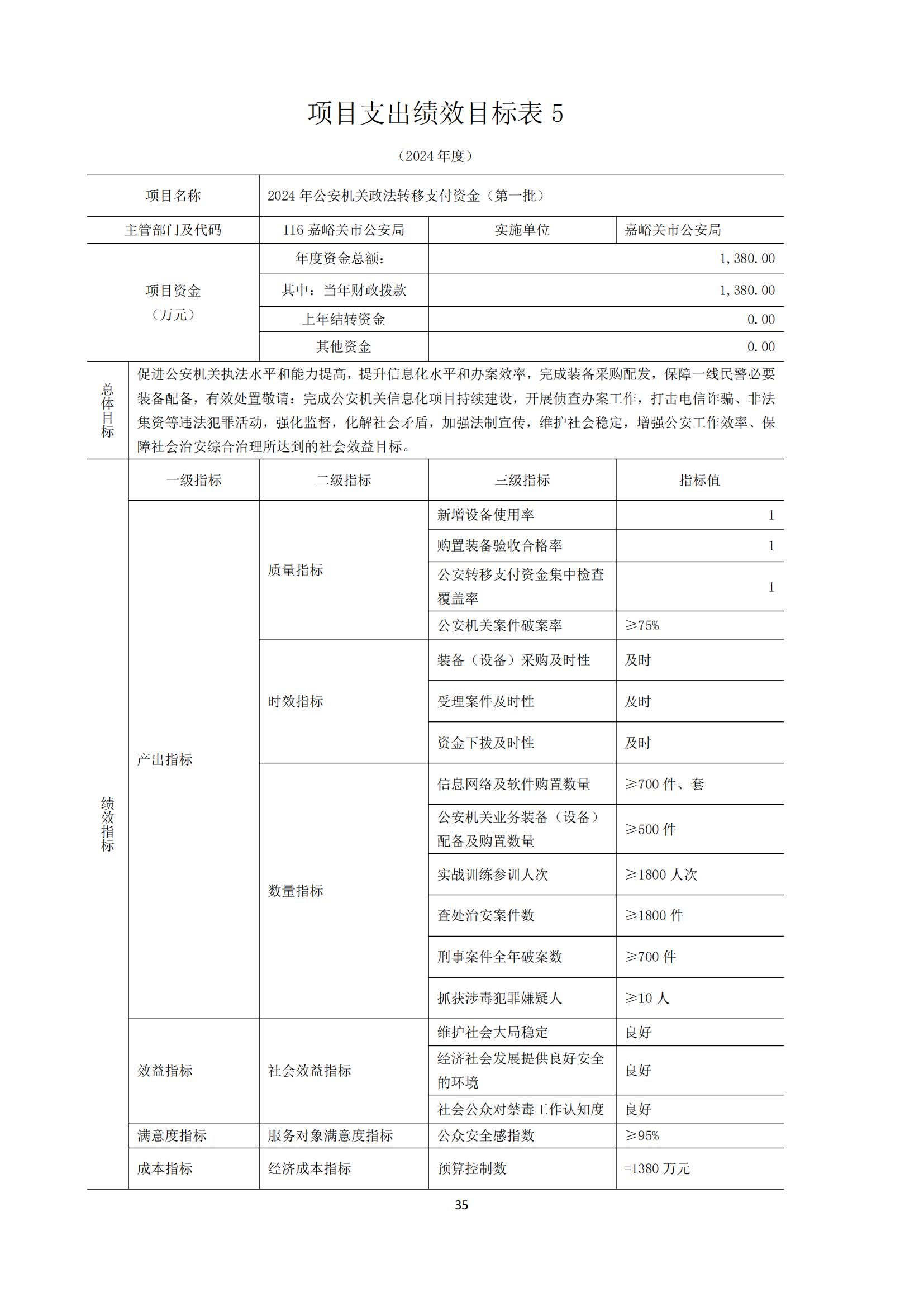
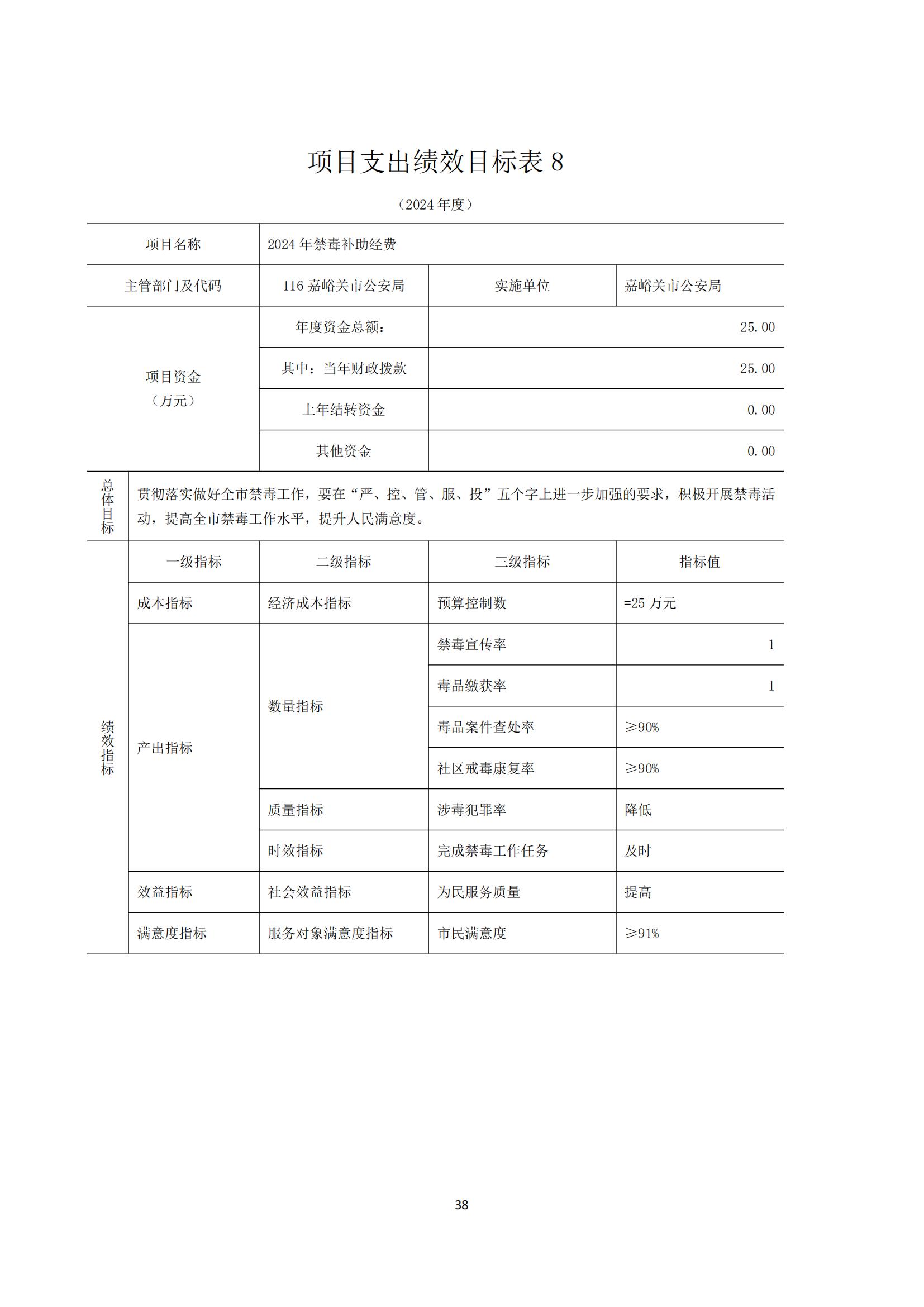
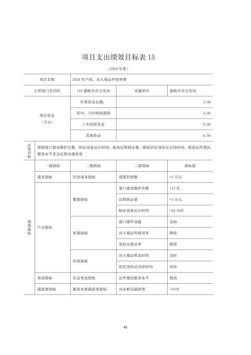
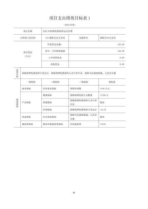
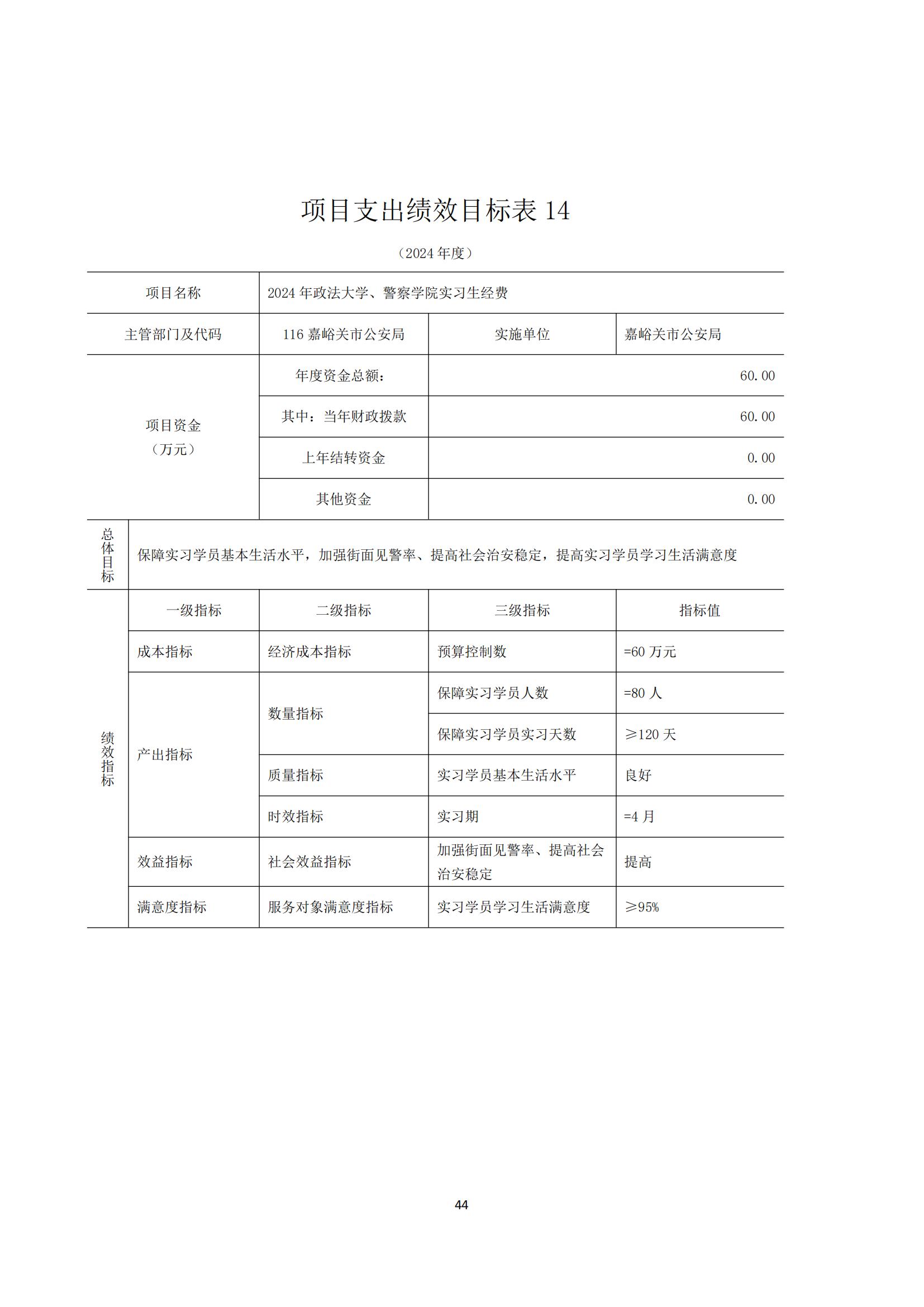
嘉峪关市公安局汇总2024年部门预算公开情况说明
发布日期:2024-02-19 00:00
浏览次数:
次
信息来源:嘉峪关市公安局
X
打印
关闭