首页
>
>
政府信息公开
>
>
法定主动公开内容
>
>
财务公开
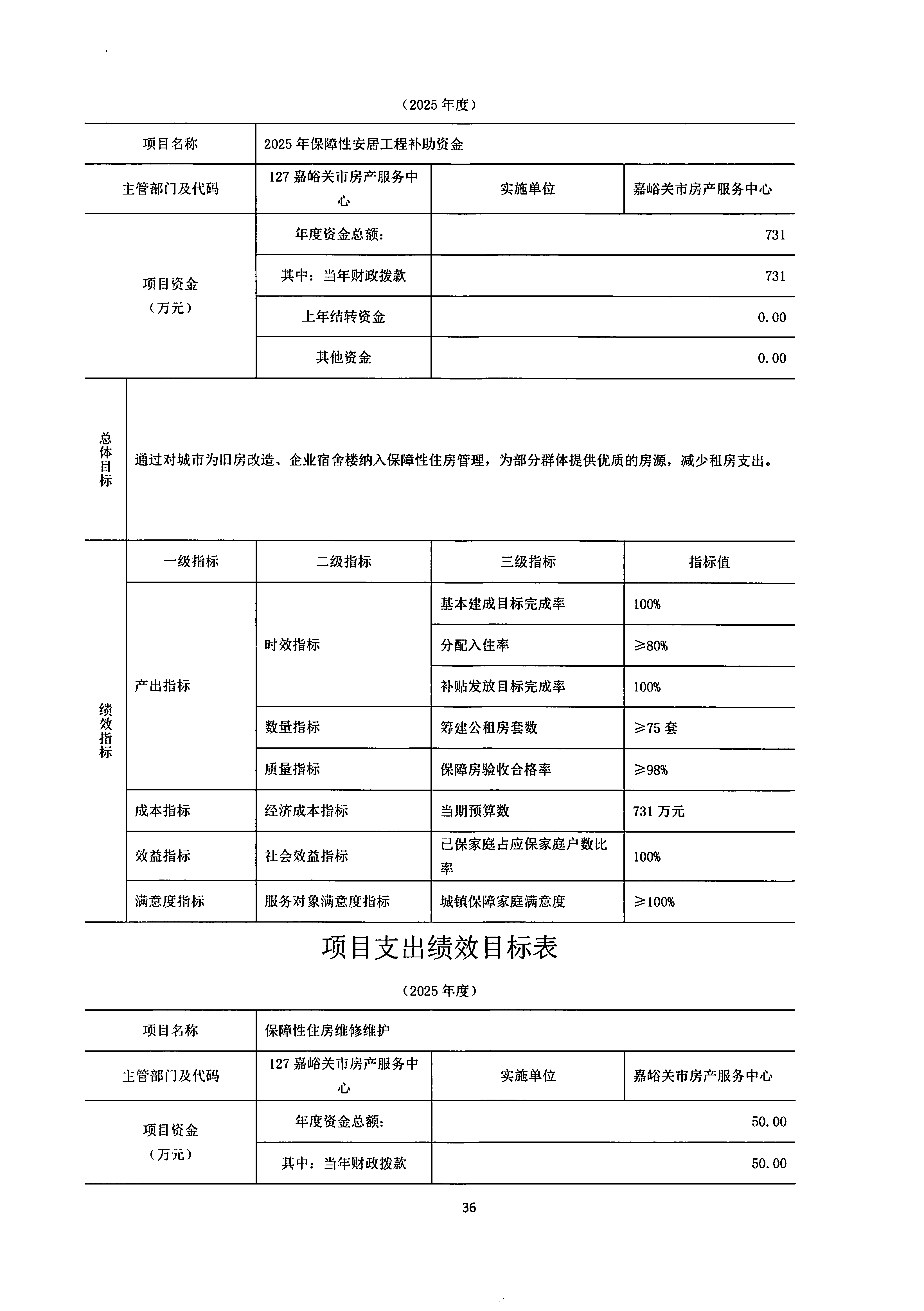
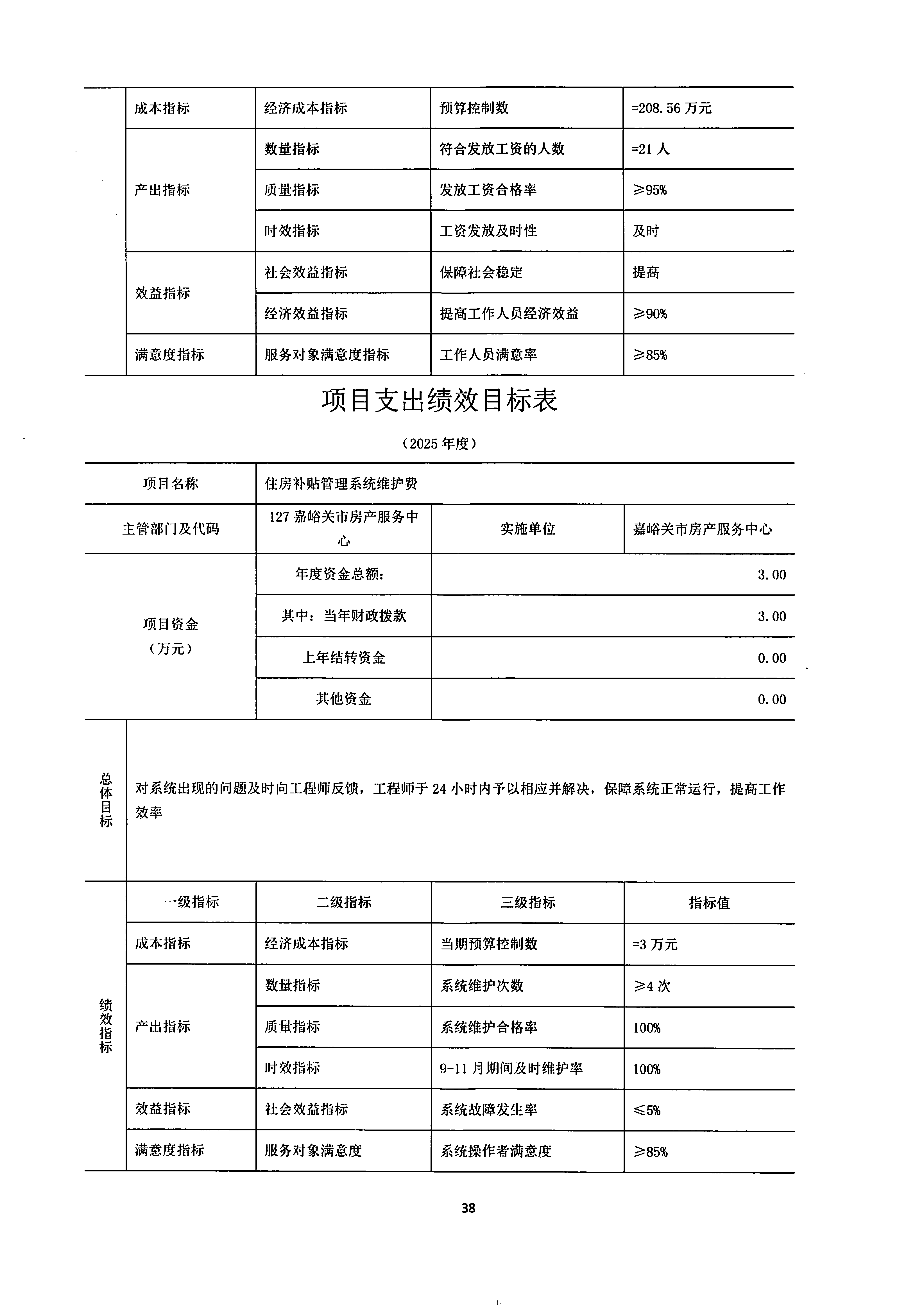
嘉峪关市房产服务中心2025年预算公开(本级)
发布日期:2025-02-14 09:54
浏览次数:
次
信息来源:嘉峪关市房产服务中心
X
打印
关闭