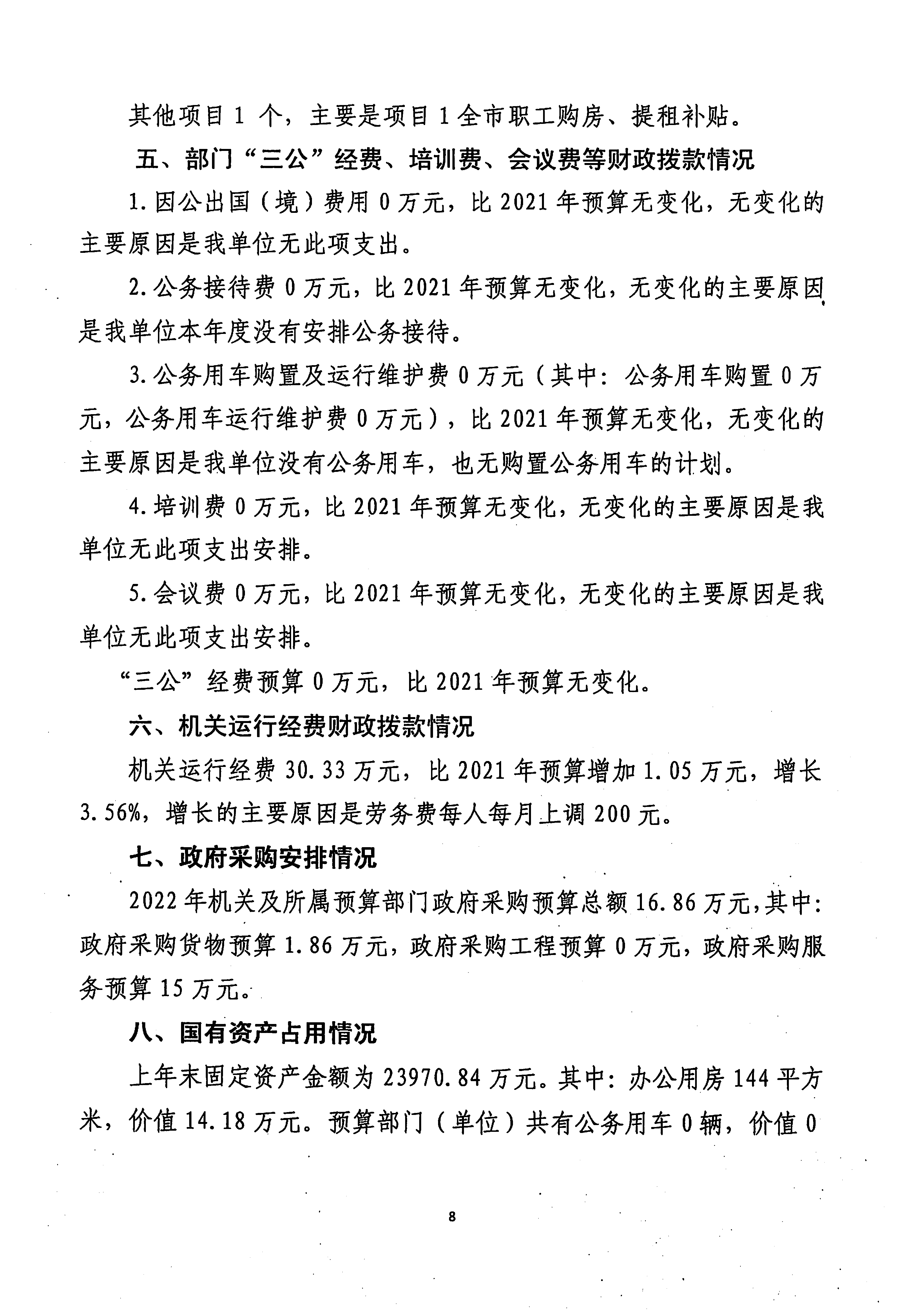
首页
>
>
政府信息公开
>
>
法定主动公开内容
>
>
财务公开
嘉峪关市房产服务中心2022年部门预算公开情况说明(本级)
发布日期:2022-01-24 11:15
浏览次数:
次
信息来源:嘉峪关市房产服务中心
X
打印
关闭