2026年第二期巡游出租汽车红黑榜名单

发布日期:2026-02-06 10:31 浏览次数: 信息来源:嘉峪关市交通运输局
为进一步规范我市出租车行业经营秩序,提高服务质量,推动行业健康发展,依据《巡游出租汽车经营服务管理规定》《嘉峪关市出租汽车服务质量信誉考核标准》等相关规定,现将本期出租车行业服务质量“红黑榜”名单予以公布。
红榜
图片


如果您发现自己近期在乘坐出租车时遗失了物品,您可以拨打民生热线12345和交通运输监督服务热线12328,提供详细的物品描述和乘车时间、路线等信息,以便工作人员能够更快速、准确地确认失物归属。




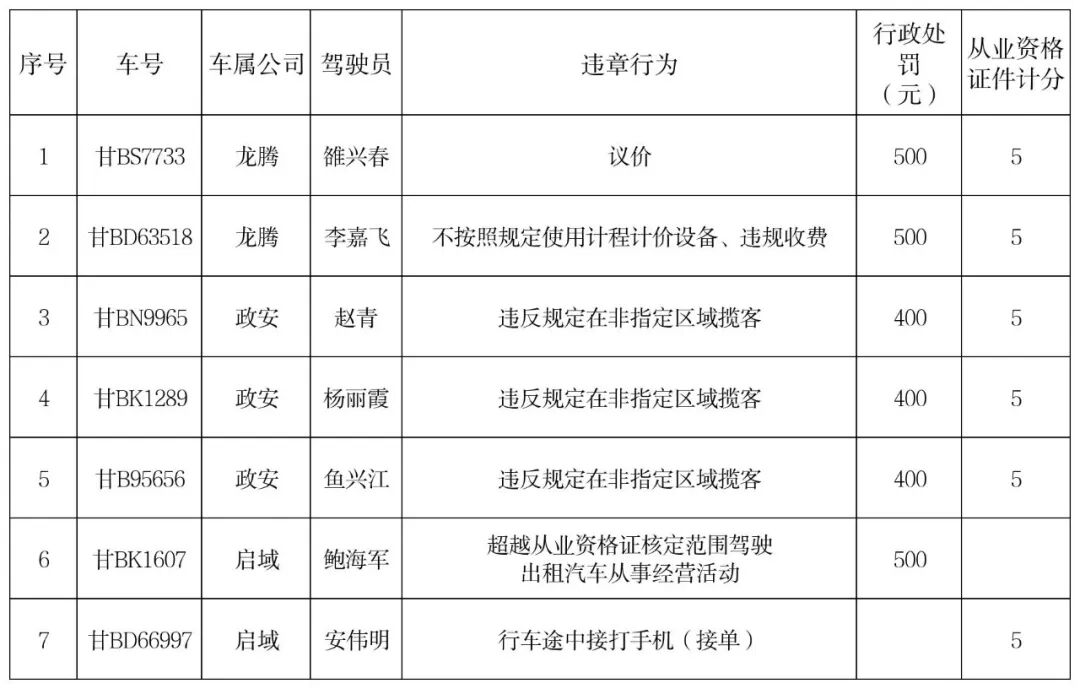
黑榜


图片
根据相关规定和办法,对龙腾、政安、启域出租车公司予以通报,并按季度进行服务质量信誉考核评分。